关于做好 2020 年度社会工作者职业水平考试考务工作的通知
各市及义乌市人事考试机构、各有关单位:根据人力资源和社会保障部人事考试中心《关于做好 2020 年度社会工作者职业水平考试考务工作的通知》(人考中心函〔2020〕21 号)部署,以及《司法部关于印发开展证明事项告知承诺制试点工作方案的通知》(司法发通〔2019〕54 号)精神,现将 2020 年度社会工作者职业水平考试考务工作有关事项通知如下:
一、考试时间、科目及考点
考试定于 10 月 31 日至 11 月 1 日进行,具体时间和科目为:
10 月 31 日 下午 2:00—4:00 社会工作法规与政策(中级)
11 月 1 日 上午 9:00—11:00 社会工作综合能力(初、中级)
下午 2:00—4:00 社会工作实务(初级)
2:00—4:30 社会工作实务(中级)
2:00—5:00 社会工作实务(高级)
考点设在各设区市及义乌市,具体地点以准考证为准。
二、报考条件和获得证书(成绩合格证明)条件
凡中华人民共和国公民,香港、澳门、台湾地区居民,遵守国家法律、法规,恪守职业道德,均可申请参加相应级别的考试。
(一)助理社会工作师考试报名条件。
1、取得高中或者中专学历,从事社会工作满 4 年;
2、取得社会工作专业大专学历,从事社会工作满 2 年;
3、社会工作专业本科应届毕业生;
4、取得其他专业大专学历,从事社会工作满 4 年;
5、取得其他专业本科及以上学历,从事社会工作满 2 年。
(二)社会工作师考试报名条件。
1、取得高中或者中专学历,并取得助理社会工作师职业水平证书后,从事社会工作满 6 年;
2、取得社会工作专业大专学历,从事社会工作满 4 年;
3、取得社会工作专业大学本科学历,从事社会工作满 3 年;
4、取得社会工作专业硕士学位,从事社会工作满 1 年;
5、取得社会工作专业博士学位;
6、取得其他专业大专及以上学历或学位,其从事社会工作年限相应增加 2 年。
(三)高级社会工作师考试报名的人员,需同时具备以下条件。
1、拥护中国共产党领导,遵守国家宪法、法律、法规,热爱社会工作事业,具有良好的职业道德;
2、具有本科及以上学历(或学士及以上学位);
3、在通过全国社会工作者职业水平考试取得社会工作师(中级)资格后,从事社会工作满 5 年。
(四)专业工作年限计算:报考条件中涉及专业工作时间期限的,均计算到报考当年年底。以后学历报考的,专业工作时间前后可以累加(脱产学习时间除外)。
报考条件咨询电话见附件 1。
三、获得资格证书(成绩合格证明)条件
参加助理社会工作师考试的人员,应在一个考试年度内通过全部 2 个科目的考试;参加社会工作师考试的人员,应在连续两个考试年度内通过全部 3 个科目的考试,方可获得相应社会工作者职业水平证书(成绩合格证明)。
参加高级社会工作师考试的人员,应在一个考试年度内通过应试科目的考试,方可获得高级社会工作师考试成绩合格证明。
四、告知承诺制报考流程和注意事项
(一)一般情况的报考流程报考人员于 8 月 10 日至 19 日,通过登录浙江人事考试网( www.zjks.com ) 链 接 , 或 直 接 登 陆 到 中 国 人 事 考 试 网(
1.未注册(首次报考)的人员,先如实注册个人信息(如姓名、学历学位、身份证号和手机号、电子邮箱等)。注册成功后,上传本人电子证件照(照片处理工具和方法见浙江人事考试网首页的“办事指南”栏目)。在线核验通过后(一般 24 小时后),报考人员再次登陆网报系统,在阅读《承诺制告知书》和《报考须知》后,再进入报考信息录入界面,进一步填报完善个人信息(如专业工作年限、所学专业、工作单位与地址、专业技术等级或职称等),并正确选择报考信息(如考试级别、专业、科目、报名点等)。
2.已注册的报考人员,在登陆网报系统后,直接填报个人信息(如姓名、学历学位、身份证号和手机号、电子邮箱等),在线核验通过的(一般 24 小时后),再按以上流程完成报名(再次 5 登陆网报系统后填报的内容与步骤同上)。
3.填报完相关信息后,系统生成《专业技术人员资格考试报名证明事项告知承诺制报考承诺书》电子文本,由报考人员本人签署并提交(不允许代为承诺)。承诺书电子文本可下载保存。
4.再次对报考信息进行认真检查,在确认所填报、选择和上传的信息准确无误后,再点击“确认”或下载打印“报名表”(打印的“报名表”无需单位审核和提交,供报考人员留存备查)。 5.在点击“确认”或下载打印“报名表”后,在线交纳考试费用,交费成功即为报考成功。交费时可用同一账户逐一为多人支付,但需注意一一对应报考人员交费,以免错交费和漏交费。在试卷预订后或属虚假承诺被取消报考资格的,已交费用不予退还。
(二)特殊情况的报考处理 在报考过程中,如有以下特殊情况,按相应方法处理。
1.对于中专或 2002 年以前大专以上学历、2008 年以前学士以上学位、国(境)外学历学位等报名,无法在线核验的,须上传的相应学历学位证书图片后,方可继续完成上述报考流程。
2.对于在资格考试中有违纪行为被记入诚信档案库还在记录期内的报考人员,不适用告知承诺制,须联系我院作出相应设置后,方可继续完成上述报考流程(同时须打印报名表并保存,
用于成绩全部合格后到现场审查)。
3.对于使用我国居民身份证报名但信息在线核验未通过的,以及使用非我国居民身份证件无在线核验的,须联系我院查明情况处理。
4.在档案库中有合格成绩的老考生,若不符合报考条件的,按考试报名无效处理。如因年限问题不符合报考条件的,不符合报考年度之前的合格科目按成绩无效处理。
(三) 准考证打印和参加考试报考成功的考生可于 10 月 26 日至 30 日登录浙江人事考试网在线打印准考证,按准考证规定的时间、地点和要求参加考试。若发现准考证信息有误,应在考前联系所在市人事考试机构处理。
(四)网上告知承诺报考注意事项
1.由于个人身份和学历信息提交在线核验,且需经 24 小时后才能再次登陆报名系统报名,因此提醒广大报考人员要预留足够的报名时间(尽早报名)。
2.报名期间,若发现报考信息有误,在未点击“确认”前,报考人员可点击“信息维护”自行进行修改。在点击“确认”或打印“报名表”后则不能再自行修改,若需修改须联系我院处理。
3.如属报考人员传错照片、填错个人信息(如姓名、身份证号、手机号)、选错报考信息(如考试专业、级别、考区和报名点)、未交费或错交费、不符合报考条件等原因,影响参加考试、答卷评阅、通信联络、资格复核、证书制发与使用的,由报考人员自负责任。省部属单位定义,请见浙江人事考试网首页的“办事指南”栏目。根据报名规则和疫情防控规定,要求报考人员在工作所在地或户籍地报考(即:网上所选“考区”必须是工作所在地或户籍地)。
4.特别提示。报考流程中所有的设置或操作,均不属于考前报考资格认定,对于应试科目全部合格的考生,还须进行考后报考资格复核,报考信息经复核未通过的,合格成绩无效。其中,对于不适用于告知承诺制的考生,或复核部门认为上传的学历证书材料存在疑问的考生,还须到现场审核。
持有中国残疾人联合会颁发的残疾人证二级低视力(或严重于二级)者可申请借助读屏软件参加考试。报名参加考试的视力障碍人员,须在考前向报考当地人事考试机构申请使用专用考场,各地人事考试机构对此类报考情况要及时汇总并上报我院。报考技术咨询电话:0571-88396764、88396765。
五、收费标准和交费方式
根据浙价费〔2016〕71 号规定,考试收费标准为:客观题每人每科 60 元,主观题每人每科 65 元。考生的交费票据,在考试当日到考点指定教室领取或由监考人员发给。
六、考试题型和相关规定
《社会工作实务》(高级、中级)科目为主观题,用黑色墨水笔在专用答题卡上书写作答,其他科目试题均为客观题,用 2B 铅笔在答题卡上填涂作答。各科题本空白处可作草稿纸。
考生应考时,准许携带黑色墨水笔、2B 铅笔、橡皮、削笔刀、计时器(无声、无收发和拍摄功能)、一次性医用外科口罩。
考生必须凭未作标记的本人准考证和有效身份证件原件方可入场。开考 5 分钟后禁止入场,2 小时后方可交卷离场。严禁将手机、手环等电子设备,以及提包、资料等物品带至座位。严禁将试卷、答题卡和草稿纸及考试信息带出或传出考场。严禁提前或超时答题。在答题前应仔细阅读题本和答题卡上的“注意事项”或“作答须知”,用规定的笔具在相应的区域内涂写个人信息和作答,同时要检查题本和答题卡,如有印刷、装订等质量问题应当即举手报告。答题卡不得折叠和污损,也不得作与考试无关的标记。否则,若影响考试和成绩的,后果由考生自负,涉及违纪违规的按相关规定处理。因考生自己污损和答错位置的答题卡不得更换。
为确保考试公平公正,将在考后阅卷过程中实施雷同技术甄别,若被甄别为雷同答卷的将按考试成绩无效处理,提醒各位考 9 生在考试时务必看管好本人作答信息,同时要诚信参考。为保留监考信息,考试期间全程监控。
七、考试大纲与考试用书
(一)助理社会工作师、社会工作师 “社会工作法规与政策”科目所涉及的政策法规,均以 2019 年 12 月 31 日前有效的政策法规为准。
考试大纲以《助理社会工作师、社会工作师考试大纲(2018 年修订版)》为准。关于考试用书事宜,可与中国社会出版社联系或关注微信公众号“社工图书专营店”。中国社会出版社联系方式如下:
单位:中国社会出版社
地址:北京市西城区二龙路甲 33 号新龙大厦 420 室
邮编:100032 电话:010-58124852 58124856 58124841 58124842
(二)高级社会工作师考试大纲
以《社会工作实务(高级)考试大纲》为准,见民政部网站(www.mca.gov.cn)。
八、成绩公布与考后报考资格复核(审核)
(一)考试成绩经国家有关部门确认后,在中国人事考试网上予以公布,届时考生可查询和下载打印考试成绩。
(二)考后报考资格复核(审核)工作由省民政部门组织实施,应试科目成绩全部通过的考生电子信息由我院提供(含部分考生上传的证件信息,以及不适用告知承诺制的考生信息)。
负责报考资格复核的人员,只需对我院提供的电子信息进行线上复核。其中,对少数不适用告知承诺制,或对上传的材料有疑问,认为需进行现场审核的,具体审核时间、地点及所需提交的资料由审核部门确定,考生逾期不到现场审核的视为自动放弃考试成绩。请各位考生务必在报名时填写可联系的电话号码。
(三)对通过复核(审核)的考试成绩公示 10 天。省人社厅在印发助理社会工作师和社会工作师合格人员文件后,先予制作 成 绩 合 格 证 明 , 届 时 , 考 生 可 登 陆 浙 江 政 务 服 务 网(www.zjzwfw.gov.cn)下载打印本人的成绩合格证明(该证明在省内视同纸质证书)。在人社部下发资格证书(成绩合格证明)后,考生可在网上申请邮寄服务(邮费到付)。报考高级社会工作师的考生可登陆浙江政务服务网(www.zjzwfw.gov.cn)下载打印本人的笔试成绩合格证明(非资格证书,不提供邮寄服务),待参加相关部门组织的评审合格公示之后,方可取得资格证书。
(四)特别提示:在合格成绩公示期间,如有情况反映,在公示期满还未查实的,后续发文、制证等工作照常进行,但在任何时候(如发证、注册、职称评审等任何环节)查实或发现有不 11 符合相应报考条件,若有其他不实承诺的,将依据“承诺制”相关规定,作出合格成绩或资格证书(成绩证明)无效处理,涉及违纪的按相关规定处理,且后果由报考人员自负。
九、有关要求
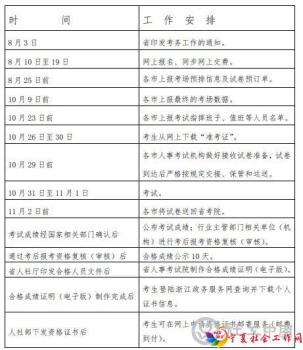
各级人事考试机构和和民政部门相关单位务必高度重视,密切配合,认真做好各个环节的考务工作(具体计划见附件 2)。
(一)要做好新冠疫情防控工作。严格执行疫情防控有关规定,“资格考试考点防疫工作方案”和“资格考试考生防疫须知” (随疫情变化动态更新),发布在浙江人事考试网“办事指南”栏目,请相关考生在考前 14 天以上登录查看,考前做好相关准备,考中做好配合工作。各考务部门(考点单位)要针对防疫方案,落实好相应的防控措施。
(二)要做好考后报考资格复核(复审)工作。复核(复审)的信息,要确保完整和安全,并及时传送。需现场审核的人员,信息联络要到位,谨防遗漏。
(三)要做好考试服务和考风考纪管理工作。采取切实措施,努力创造安全、良好考试环境。同时,要加强考风考纪管理,下大力预防违纪违规行为发生,一经发现,将严格按照人社部第 31 号令处理。其中,对主观违纪的,还将记入资格考试诚信档案库,并在“信用中国(浙江)”网上公布,确保考 12 试工作的公平公正和顺利实施。
附件:1. 2020 年度社会工作者职业水平考试报考条件咨询电话

2. 2020 年度社会工作者职业水平考试工作计划
