深圳市人民政府办公厅关于印发深圳市提升社会工作服务水平若干措施的通知
各区人民政府,市政府直属各单位,市有关单位:
《深圳市关于提升社会工作服务水平的若干措施》已经市政府同意,现印发给你们,请认真组织实施。实施过程中遇到的问题,请径向市民政局反映。
市政府办公厅
2020年10月30日
深圳市关于提升社会工作服务水平的若干措施
为深入学习贯彻习近平新时代中国特色社会主义思想,全面落实党的十九大和十九届二中、三中、四中、五中全会精神,根据《中共中央 国务院关于支持深圳建设中国特色社会主义先行示范区的意见》有关要求,进一步健全党委领导、政社合作、多方支持的社会工作运行机制,提升我市社会工作服务水平,更好发挥社会工作专业人才队伍在社会服务、社会治理中的积极作用,提出如下措施:
一、社会工作职业定位
(一)明确社会工作职业任务。
社会工作是在社会服务和社会治理领域,综合运用社会工作专业理念、知识和技能,为有需要的个人、家庭和群体、组织提供公共服务、协调社会关系、解决社会问题的职业活动。社会工作职业任务主要包括:运用社会工作专业理念、方法与技能,提供帮困扶弱、情绪疏导、心理抚慰、精神关爱、行为矫治、社会康复、权益维护、危机干预、关系调适、矛盾化解、能力建设、资源链接、社会融入等方面服务,帮助个人、家庭恢复和发展社会功能;帮助面临共同困境或需求的群体建立支持系统;培育社区社会组织、开展社区活动、参与社区协商、化解社区矛盾、促进社区发展;组织开展社会服务需求评估、方案设计、项目管理、绩效评价与行动研究;开展社会工作专业督导,帮助督导对象强化专业服务理念、提升专业服务能力、解决专业服务难题;协助做好志愿者招募、注册、培训与考核,引导和组织志愿者开展社会服务。用人单位应按照社会工作职业任务要求,结合自身需求与特点明确和规范社会工作专业岗位职责任务和任职条件。
(二)拓展社会工作服务领域。
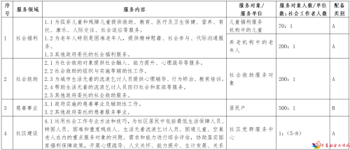
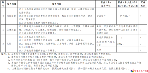
稳步发展社会福利、社会救助、慈善事业、社区建设、婚姻家庭、精神卫生、残障康复、教育辅导、就业援助、职工帮扶、犯罪预防、禁毒戒毒、矫治帮教、卫生健康、纠纷调解、应急处置等16个领域社会工作服务。加快培育发展适应当前深圳经济社会发展需求、专业化要求相对较高的教育辅导、卫生健康、职工帮扶等领域社会工作服务。聚焦脱贫攻坚、聚焦特殊群体、聚焦群众关切,进一步做强做优对低保、特困、困境儿童、老年人、残疾人、困难妇女等群体的社会工作服务。推动社会工作服务由民政领域拓展到民生保障和社会治理领域,由特殊困难人群延伸到有需要的人群。
(三)优化社会工作专业岗位配备。
鼓励和支持企事业单位、基层社区、社会组织开发社会工作专业岗位,吸纳社会工作从业人员参与公共服务和基层社会治理。优化社区党群服务中心政府购买服务项目,按照社区人口规模配备社会工作从业人员(见附件1)。建立完善“社工引领志愿者,志愿者协助社工”协同服务机制。
二、社会工作从业人员动态管理体系
(四)健全持证上岗制度。
社会工作从业人员应当持有国家社会工作者职业水平证书。本措施实施后新签订政府购买服务合同的,社会工作岗位从业人员实行持证上岗。到2023年,实现政府购买服务项目中的社会工作专业岗位全员持证上岗。
(五)建立从业人员招聘录用平台。
依托市社会工作者协会,建立我市社会工作从业人员备案和招聘录用信息平台。本措施实施后政府购买社会工作服务项目中的从业人员招聘信息统一在平台上予以公开,统一从备案人员中招录。
(六)健全职级体系和薪酬保障。
建立完善与社会工作服务专业水平相对应的职级薪酬体系。政府购买社会工作服务项目预算,按照《深圳市社会工作类专业技术人员薪酬指导价位表》(见附件2),根据社会工作类专业技术人员总体薪酬指导价平均值进行核算,对专业性强、职业风险高的社会福利、精神卫生、禁毒戒毒、矫治帮教、卫生健康、纠纷调解、残障康复、应急处置等领域的薪酬指导价适当提高。完善社会工作督导资助机制,督导经费按被督导社会工作从业人员每人每月350元的标准,将相关经费统一纳入政府购买社会工作服务项目预算。根据深圳经济社会发展实际,社会工作从业人员薪酬指导价原则上每3年调整一次。
承接政府购买服务的社会工作服务机构应根据《深圳市社会工作类专业技术人员薪酬指导价位表》,严格执行政府购买社会工作服务经费使用管理相关规定,不得违规克扣、截留从业人员薪酬,不得巧设名目超标提取机构管理运营费用。
(七)加强人才队伍教育培训。
完善继续教育制度,社会工作从业人员每年度接受继续教育累计不得少于80学时。民政部门应对社会工作从业人员开展分领域和督导培训,每年对新入职的从业人员开展岗前培训。依托党校、高校等教育资源加强社会工作专业人才培养,加强深圳经济特区社会工作学院等社会工作从业人员继续教育、实习实训基地建设。
(八)完善社会工作专业人才激励机制。
按照党管人才原则,支持壮大社会工作专业人才队伍,做好社会工作专业人才服务保障。鼓励政治素质好、业务水平高的社会工作专业人才依法参政议政,适当提高在党代表、人大代表、政协委员中社会工作专业人才代表的名额比例。
(九)建立社会工作从业人员信用监管机制。
市民政部门设立深圳市社会工作从业人员信息库,建立完善投诉受理机制,对从业人员进行信息登记、建立信用档案,依法公开从业人员违法违规行为。社会工作行业组织应设立纪律工作委员会,建立从业人员准入和退出机制,加强从业人员专业伦理守则和职业规范建设,依法向社会公开行业纪律惩戒情况。
三、社会工作服务监管体系
(十)明确部门工作职责。
民政部门负责统筹制定社会工作发展规划和法规政策,依法对社会工作服务机构登记审查、监督管理和执法检查,以及履行从业人员信息备案等职责。业务主管单位负责对社会工作服务机构名称、宗旨、业务范围、发起人和拟任负责人等登记事项以及年度报告进行前置审核,承担社会工作服务机构思想政治工作、党建、财务、人事、研讨活动、对外交往、接受境外捐赠资助、按章程开展活动等事项的管理责任。财政部门负责政府购买社会工作服务预算资金管理,对资金使用情况进行监督和检查。税务部门依法对社会工作服务机构的涉税行为进行管理。审计部门对社会工作服务机构使用财政资金情况依法进行审计监督。纪检监察机关加强执纪监察,督促指导业务主管单位防治社会工作服务机构腐败。外事、公安、人力资源保障等部门对社会工作服务机构涉及本领域的事务履行监管职责,依法查处违法违规行为并及时向民政部门通报。人民法院依法受理社会工作服务机构因内部争议引发的民事纠纷,对失信被执行人实施联合惩戒。其他职能部门按照法定职责加强社会工作服务机构监管。
(十一)改革社会工作服务供给方式。
按照“谁使用、谁购买”的原则,建立市、区党政机关、群团组织、街道办事处分层次分领域按需购买社会工作服务的供给机制。市、区各单位购买社会工作服务项目经费纳入本级财政预算。民政部门要做好政府购买社会工作服务的统筹规划、组织实施和专业评估;财政部门要将应由政府承担的社会工作经费纳入财政预算;民政、教育、公安、司法行政、卫生健康以及法院、检察院、工会、共青团、妇联、残联等部门根据发展规划和服务需求,确定政府购买社会工作服务计划,编制和申报项目预算,采购和评价项目,做好困境人群和特殊人群服务,推动本系统本领域社会工作健康有序发展;街道办事处是社区社会工作服务的购买主体,负责组织实施社区党群服务中心政府购买服务项目,统筹协调各党政机关、群团组织等依托社区党群服务中心开展好社区党建核心服务和社区照顾类基础服务,扩大社区参与、促进社区融合、推动社区发展。
(十二)建立政府购买社会工作服务评审机制。
市、区民政部门设立市、区政府购买社会工作服务项目库和评审委员会。评审委员会由民政部门、相关职能部门和社会工作行业的专家人员组成,评审委员会办公室设在市、区民政部门。评审委员会每年定期召开评审会议,决定政府购买社会工作服务项目的入库、出库等事项,评审意见作为财政部门审核项目预算的重要参考。本措施实施前各部门各单位已经开展的项目,向评审委员会备案后自动入库;本措施实施后新增的项目应当经同级评审委员会审议通过后方可入库,并向同级财政部门申报预算。实施购买社会工作服务3年期满的项目,应提前半年向同级评审委员会申请,经审议通过后方可继续实施。
(十三)规范社会工作服务项目购买。
政府购买社会工作服务采取项目购买方式,一般以3年为一个购买周期。各购买主体购买社会工作服务项目时,应当对本部门本单位的服务人群开展需求调查,科学设置项目的岗位数量、职级设置、服务标准和考核指标。社会工作服务项目中社会工作专业岗位的数量不低于项目总人数的80%,建立与项目同步的督导服务机制。项目预算编制应根据服务的数量、规模、质量和效果目标等核算服务成本,项目中人力成本不少于项目经费的85%,督导经费、业务活动费、管理费、服务险和税费、人员培训费等不得超过项目经费的15%。政府购买社会工作服务整体打包费标准不低于16.3万元/人/年;社会福利、精神卫生等专业性强、职业风险高的社会工作服务项目,整体打包标准不低于16.9万元/人/年;在不低于前述标准的前提下,各区可根据本区经济社会发展实际自行制定政府购买社会工作服务整体打包标准。对服务项目验收或者绩效评价结果优秀的供应商,可以按照我市政府采购相关规定申请合同续期奖励。政府购买社会工作服务规范指引由市民政部门另行制定。
(十四)完善社会工作服务评估机制。
市民政部门建立完善全市统一的社会工作服务项目评估标准,市、区民政部门对本级社会工作服务项目库内的所有政府购买项目在服务周期内开展专业评估。已对项目开展评估的,其他部门原则上不再重复评估,评估结果作为评审委员会审议项目出入库的重要参考。各购买主体应根据政府购买服务的相关规定,开展履约评价,强化合同约束力,履约评价结果作为政府购买服务合同续期奖励、承接服务单位信用评价和评优激励的重要参考。
(十五)加强社会工作服务机构监管。
强化登记审查。民政部门及其他业务主管单位要建立完善社会工作服务机构登记审查制度,重点加强对拟成立社会工作服务机构合法性、必要性、可行性以及发起人、拟任负责人的资格审查,严把入口关。健全退出机制。对严重违反国家有关法律法规的社会工作服务机构,要依法吊销其登记证书;建立完善社会工作服务机构随机抽查、行政约谈、重大事项事前报告、涉外及港澳台交往活动的审批备案和监督管理、不良行为记录档案等制度。加强资金监管。建立民政部门牵头,财政、税务、审计、金融、公安、国家安全等部门参加的社会工作服务机构资金监管机制,共享执法信息,加强风险评估和预警;加强对社会工作服务机构财政、财务、会计等法规政策执行情况的监督检查,强化对社会工作服务机构非营利性的监督,强化对资金往来特别是大额现金支付的监管,防范和打击洗钱、非法侵占、私分、挪用、转移资产等违法行为。加强联合执法。各相关部门依托社会组织联合执法机制,在法定职责内对社会工作服务机构实施监督管理,依法查处社会工作服务机构违法行为。用3—5年时间,淘汰一批内部治理混乱、服务质量水平低、长期不开展业务活动的社会工作服务机构,培育一批运行规范、专业突出、高质量发展的品牌社会工作服务机构。
(十六)加强行业自律。
健全社会工作服务机构运营规范、信用信息公开、行业纪律惩戒等行业规范,完善社会工作服务机构纠纷调处、风险防控预警机制。承接政府购买服务的社会工作服务机构须将薪酬管理制度和受薪理事、总干事及副总干事、机构管理人员三个层级的年度薪酬福利总额、承接的服务项目验收、绩效评价结果等信息在业务主管单位指定的信息平台公开。建立完善社会工作服务投诉举报受理机制,依法向社会公开行政处罚、行业纪律惩戒情况。鼓励支持社会工作从业人员、服务对象等利益相关方、新闻媒体、社会公众对社会工作服务机构进行监督。
四、抓好组织实施
(十七)加强组织领导。
坚持和加强党对社会工作的领导,全面贯彻落实中央和省、市社会工作有关决策部署。我市各级政府要把加强和改进社会工作列入重要议事日程,民政、人力资源保障部门及其他业务主管单位要加强与市、区党委组织部门、社会组织党委的沟通协调,加强社会组织党建工作力度,建立完善研究决定社会工作重大事项制度,强化监督管理、政策落实、经费保障等工作,努力建设一支可靠可信可用的社会工作专业人才队伍。
(十八)加强宣传引导。
充分利用报刊、广播、电视、网络等媒体,广泛宣传社会工作在参与公共服务和社会治理中的积极作用,及时总结、宣传、推广先进典型,加强理论研究和文化建设,提高公众对社会工作的认识,进一步凝聚社会工作改革发展力量。
(十九)加强检查落实。
各区各相关部门要结合工作实际,根据本措施要求和职责分工,抓紧制定相关落实措施和工作计划,抓好贯彻落实。市民政部门要加强对各区各相关部门贯彻落实情况的业务指导和检查,确保各项工作落到实处。
五、附则
(二十)本措施自2020年11月12日起实施,有效期5年。
附件:1.深圳市社会工作服务项目服务内容及专业岗位配备表
2.深圳市社会工作类专业技术人员薪酬指导价位表
附件1:
深圳市社会工作服务项目服务内容及专业岗位配备表



附件2:
深圳市社会工作类专业技术人员薪酬指导价位表
